产品简介:
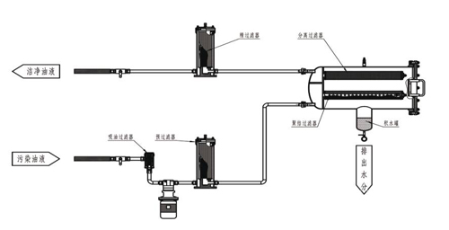
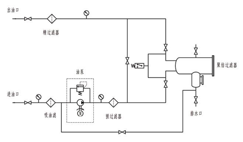
滤油机可有效清除油液中的颗粒杂质和乳化水,游离水,而不损害元产品的品质。对于含大量水分的油液,其分离效果尤为显著,分离速度是传统速度的几倍到几十倍。
●汽轮机油及变压器油的净化
●液压润滑系统油的除水及除杂质过滤
●接入液压润滑系统全面提高系统的清洁度

.jpg)
.jpg)
| 型号 | LYC-25J-*/** | LYC-50J-*/** | LYC-100J-*/** | LYC-200J-*/** |
| 额定流量 L/min | 25 | 50 | 100 | 200 |
| 额定压力 Mpa | 0.6 | |||
| 原始压力损失 Mpa | ≤0.1 | |||
泵前过滤精度μm | 100 | |||
一级过滤精度μm | 10、20、40 | |||
二级过滤精度μm | 3、5、10 | |||
| 电机功率Kw | 0.75 | 1.1 | 2.2 | 5.5 |
| 电压 V | AC 380V三相 | |||
| 重量 Kg | 200 | 300 | 420 | 860 |
| 外形尺寸 | 1200 X600 X1200 | 1600 X880 X1400 | 1800 X1060 X1500 | 2500 X1200 X1800 |
电子及制药:用于反渗透水,去离子水的预处理过滤,洗净液及葡萄糖的前处理。
纺织及包装:滤芯用于聚酯熔体在拉丝工程中的净化及均匀过滤,空压机的保护过滤,压缩机的除油除水。
火电及核电:汽轮机、锅炉的润滑系统,速度控制系统、风机及除尘系统的净化。
机械的加工设备:造纸机械,矿业机械、注塑机及大型精密机械的润滑系统和压缩空气的净化,喷涂设备的粉尘回收过滤。
推荐阅读:
高效真空滤油机ZLYC系列
PFC8314U-100-热销利菲尔特滤油机
LFZJ-100高效真空滤油机
精密液压油过滤机
